Maria Carolina Miró, Pedagogista, Esperta in disturbi dell'apprendimento e insegnante di lingua spagnola (madrelingua)
Home
mappe
CLASSI 1° mappe
STORIA DELL'ARTE
INGLESE
italiano
Fisica
Scienze
Accoglienza (Alberghiero)
Alimentazione (Alberghiero)
Diritto
Storia
CLASSI 2° mappe
STORIA DELL'ARTE
ITALIANO
CHIMICA
SALA (Alberghiero)
Scienze
CUCINA (Alberghiero)
STORIA
CLASSI 3° mappe
Alimentazione (Alberghiero)
Economia e diritto (Alberghiero)
Inglese
Francese
Matematica
Storia
CLASSI 4° mappe
riassunti e video
CLASSI 1° riassunti
STORIA DELL'ARTE
Fisica
Accoglienza (Alberghiero)
Alimentazione (Alberghiero)
Diritto (Alberghiero)
español
italiano
Storia
CLASSI 2 riassunti
STORIA DELL'ARTE
ITALIANO
STORIA
CLASSI 3° riassunti
Alimentazione (Alberghiero)
Diritto (Alberghiero)
Inglese
Italiano
Matematica
Storia
CLASSI 4° riassunti
sala (Alberghiero)
español
DELE A1
DELE B1
Contatto
Più
Menu
Economia e diritto
.
soggetti aziendali.pdf
Fasi attività economica.jpg
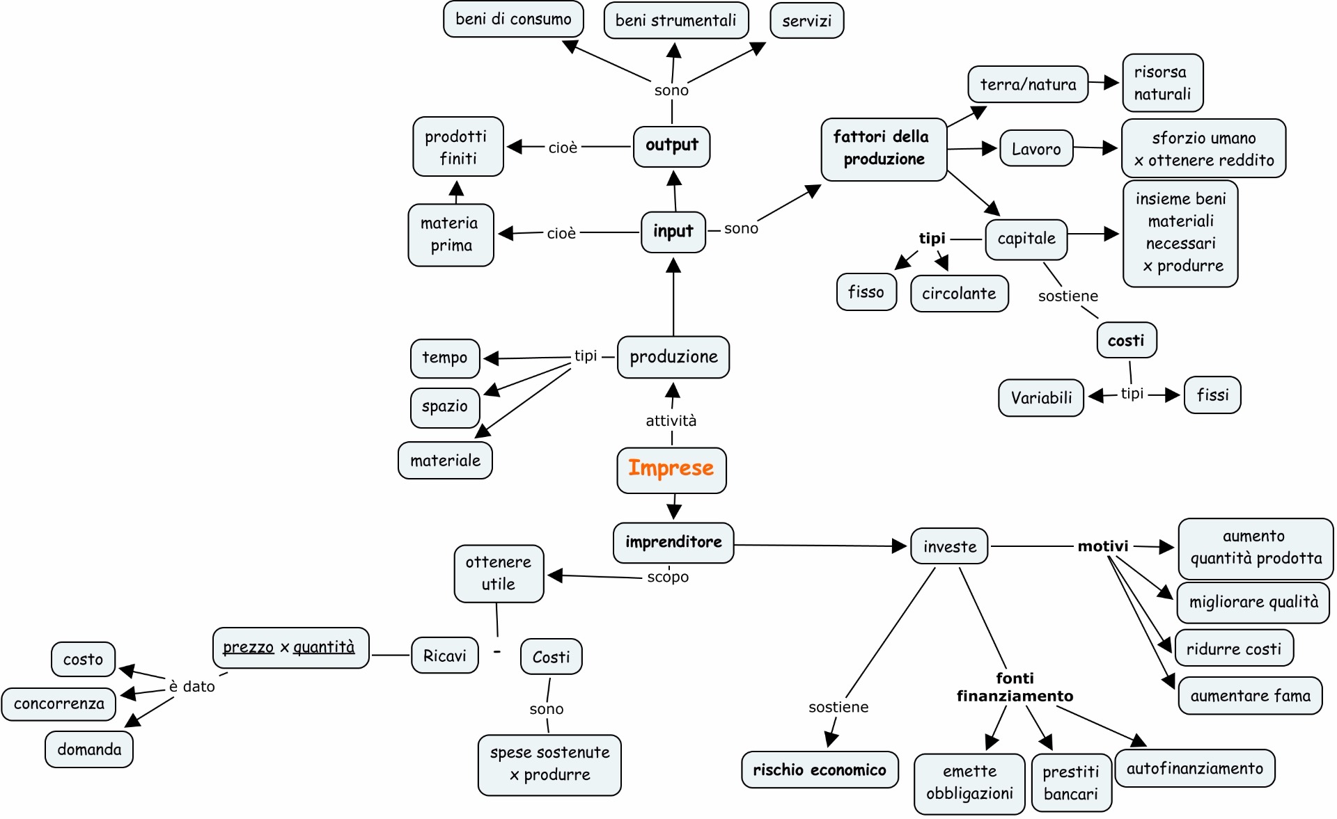
le imprese nel sistema economico.jpg
schemi societari.jpg
le aziende mappa.pdf
registro delle imprese.pdf
organizzazione aziendale.pdf
tipi d'impresa collettiva
Tipi d'impresa collettiva.png
Crea il tuo sito web gratis!
Questo sito è stato creato con Webnode.
Crea il tuo sito
gratuito oggi stesso!
Inizia